UG»·Çò

Ê×Ò³
½â¾ö¼Æ»®
¾­µä°¸Àý
×ÊÔ´ÖÐÐÄ
¹ØÓÚUG»·Çò
4009-612-812
ËÑË÷
ÄúÄ¿½ñµÄλÖÃÊÇ£ºÊ×Ò³ > ×ÊÔ´ÖÐÐÄ > ÐÐÒµÕþ²ß > ÏêÇé

ÖÇ»ÛÒ½ÁÆØ­¡°Ê®ËÄÎå¡°¹ú¼ÒÁÙ´²×¨¿ÆÄÜÁ¦½¨ÉèÍýÏë

¡°Ê®¶þÎ塱ºÍ¡°Ê®ÈýÎ塱ʱ´ú£¬¹ú¼ÒÎÀÉú¿µ½¡Î¯Óë²ÆÎñ²¿ÁªºÏ¿ªÕ¹¹ú¼ÒÁÙ´²Öصãר¿Æ½¨ÉèÈ¡µÃÏÔ×ÅЧ¹û£¬ÓÐÁ¦Íƶ¯ÁËÓÅÖÊ×ÊÔ´×ÜÁ¿ÔöÌí£¬Ôö½øÁËÒ½ÁÆ×ÊԴƽºâÉèÖã¬ÌáÉýÁËÖÇ»ÛÒ½ÁÆÊÖÒÕˮƽºÍÁÙ´²×¨¿ÆÐ§ÀÍÄÜÁ¦¡£


µ³ÖÐÑëÊ®¾Å½ìÎåÖÐÈ«»áºÍ¡¶¹úÃñ¾­¼ÃºÍÉç»áÉú³¤µÚÊ®ËĸöÎåÄêÍýÏëºÍ2035ÄêÔ¶¾°Ä¿µÄ¸ÙÒª¡·Ã÷È·Ìá³ö£¬Òª°Ñ°ü¹ÜÈËÃñ¿µ½¡·ÅÔÚÓÅÏÈÉú³¤µÄÕ½ÂÔλÖã¬ÉîÈëʵÑ鿵½¡ÖйúÐж¯£¬ÒÔÌá¸ßÖÇ»ÛÒ½ÁÆÖÊÁ¿ºÍЧÂÊΪµ¼Ïò£¬ÒÔ¹«Á¢Ò½ÁÆ»ú¹¹ÎªÖ÷Ì壬À©´óÒ½ÁÆÐ§ÀÍ×ÊÔ´¹©Ó¦£¬¼ÓËÙÓÅÖÊÒ½ÁÆ×ÊÔ´À©ÈݺÍÇøÓòƽºâ½á¹¹¡£ 


¹úÎñÔº°ì¹«Ìü¡¶¹ØÓÚÍÆ¶¯¹«Á¢Ò½Ôº¸ßÖÊÁ¿Éú³¤µÄÒâ¼û¡·£¨¹ú°ì·¢¡²2021¡³18ºÅ£©Ã÷È·Ìá³ö£¬ÒÔÔöÇ¿ÁÙ´²×¨¿Æ½¨Éè×÷Ϊ¡°ÒýÁ칫Á¢Ò½Ôº¸ßÖÊÁ¿Éú³¤ÐÂÇ÷ÊÆ¡±µÄÖ÷ÒªÄÚÈÝ£¬ÒÔר¿ÆÉú³¤·¢¶¯ÖÇ»ÛÒ½ÁÆÕïÁÆÄÜÁ¦ºÍˮƽÌáÉý¡£Æ¾Ö¤µ³ÖÐÑë¡¢¹úÎñÔºÕ½ÂÔ°²ÅÅ£¬Îª½øÒ»²½Ê©Õ¹ÁÙ´²×¨¿ÆÄÜÁ¦½¨Éè¶ÔÔö½ø¹«Á¢Ò½ÔººÍÒ½ÁÆÎÀÉúЧÀÍϵͳ¸ßÖÊÁ¿Éú³¤¡¢ÊµÏÖ¿µ½¡ÖйúÕ½ÂÔµÄ×÷Ó㬵÷¶¯µØ·½ºÍÒ½ÔºµÄÆð¾¢ÐÔ£¬¹ú¼ÒÎÀÉú¿µ½¡Î¯ÔÚ¡°Ê®¶þÎ塱ºÍ¡°Ê®ÈýÎ塱ÁÙ´²Öصãר¿Æ½¨ÉèµÄ»ù´¡ÉÏ£¬Æ¾Ö¤ÎÒ¹úסÃñ¼²²¡Æ×¡¢ÈËÃñȺÖÚ¿´²¡¾ÍÒ½ÇéÐΣ¬Í³³ï˼Á¿²î±ð²ã¼¶¡¢²î±ðµØÇøÒ½ÁÆ»ú¹¹ºÍ²î±ðרҵµÄÉú³¤£¬Öƶ©ÁË¡°Ê®ËÄÎ塱¹ú¼ÒÁÙ´²×¨¿ÆÄÜÁ¦½¨ÉèÍýÏ룬¶ÔÁÙ´²×¨¿ÆÄÜÁ¦½¨Éè×÷³öÕûÌåÐÔ¡¢ÏµÍ³ÐÔ¡¢ÖƶÈÐÔ°²ÅÅ£¬Íƶ¯ÎÒ¹úÁÙ´²×¨¿ÆÄÜÁ¦½¨ÉèÊÂÇé½øÈë¿ÉÒ»Á¬µÄ¸ßÖÊÁ¿Éú³¤Â·¾¶£¬ÐγÉÁÙ´²×¨¿ÆÄÜÁ¦½¨ÉèµÄ³¤Ð§»úÖÆ£¬¼ÓËÙÍÆ½øÖÇ»ÛÒ½ÁÆÂ䵨¡£

 

Ê®ÆßÄêÀ´£¬UG»·ÇòרעÒÔÌá¸ßÒ½ÁÆ»ú¹¹Ä±»®Ð§ÄÜΪ¼ºÈΣ¬Ìṩ»ùÓÚÐÅÏ¢»¯ÊÖÒÕ¼°Êý¾Ý¼ÛÖµµÄÖÇ»ÛÒ½Áƽâ¾ö¼Æ»®£¬¸³ÄÜÒ½ÁÆ»ú¹¹È«·½Î»Êý×Ö»¯×ªÐÍ£¬ÊµÏÖ¸ßÖÊÁ¿Éú³¤¡£

 

ÒÔÏÂΪԭÎÄÄÚÈÝ¡£

 

undefined 

¹ú¼ÒÎÀÉú¿µ½¡Î¯¹ØÓÚÓ¡·¢¡¶¡°Ê®ËÄÎ塱¹ú¼ÒÁÙ´²×¨¿ÆÄÜÁ¦½¨ÉèÍýÏë¡·µÄ֪ͨ

¹úÎÀÒ½·¢©z2021©{31ºÅ


¸÷Ê¡¡¢×ÔÖÎÇø¡¢Ö±Ï½Êм°Ð½®Éú²ú½¨Éè±øÍÅÎÀÉú¿µ½¡Î¯£º

Ϊ½øÒ»²½ÔöÇ¿ÁÙ´²×¨¿ÆÄÜÁ¦½¨É裬³ä·ÖÑéÕ¹ÁÙ´²×¨¿ÆÄÜÁ¦½¨Éè¶ÔÍÆ¶¯¹«Á¢Ò½Ôº¸ßÖÊÁ¿Éú³¤µÄÖ÷Òª×÷Óã¬Ö¸µ¼¸÷µØ×öºÃ¡°Ê®ËÄÎ塱ÁÙ´²×¨¿ÆÄÜÁ¦½¨ÉèÊÂÇ飬ÎÒί×éÖ¯ÖÆ¶©ÁË¡¶¡°Ê®ËÄÎ塱¹ú¼ÒÁÙ´²×¨¿ÆÄÜÁ¦½¨ÉèÍýÏë¡·¡£ÏÖÓ¡·¢¸øÄãÃÇ£¬ÇëÁ¬ÏµÏÖʵÈÏÕæ¹á³¹Âäʵ¡£

¸½¼þ£º¡°Ê®ËÄÎ塱¹ú¼ÒÁÙ´²×¨¿ÆÄÜÁ¦½¨ÉèÍýÏë

¹ú¼ÒÎÀÉú¿µ½¡Î¯

2021Äê10ÔÂ9ÈÕ

£¨ÐÅÏ¢¹ûÕæÐÎʽ£º×Ô¶¯¹ûÕæ£©


¸½¼þ£¨ÎÄ×ְ棩£º


¡°Ê®ËÄÎ塱¹ú¼ÒÁÙ´²×¨¿ÆÄÜÁ¦½¨ÉèÍýÏë


ÁÙ´²×¨¿ÆÄÜÁ¦½¨ÉèÊǹú¼ÒÎÀÉú¿µ½¡ÊÂÒµÉú³¤µÄÖ÷ÒªÄÚÈÝÖ®Ò»¡£¶ÔÔöÇ¿ÎÒ¹úÒ½ÔºÄÚÔÚ½¨É裬ָµ¼Ò½ÔºÉú³¤Æ«Ïò£¬Ôö½øÒ½ÔºÊµÏÖ¡°Èý¸öת±äÈý¸öÌá¸ß¡±£¬Íƶ¯Ò½ÁÆÎÀÉúЧÀÍϵͳ¸ßÖÊÁ¿Éú³¤¾ßÓÐÖ÷ÒªÒâÒå¡£


Ò»¡¢ÍýÏë»ù´¡


£¨Ò»£©½¨ÉèЧ¹û¡£

¡°Ê®¶þÎ塱ºÍ¡°Ê®ÈýÎ塱ʱ´ú£¬ÓÉÖÐÑë²ÆÎñͶÈë70ÓàÒÚÔª£¬Æ¾Ö¤ÃãÀøÏȽø¡¢ºÏÀí½á¹¹¡¢ÕûÌåÍýÏë¡¢·Ö²½ÊµÑéµÄÔ­Ôò£¬´ÓÈ˲Å×÷Óý¡¢ÁÙ´²ÕïÁÆÊÖÒÕÑз¢ºÍÒªº¦×°±¸¹ºÖõȷ½ÃæÖ§³ÖÁË1700Óà¸öÁÙ´²Öصãר¿Æ½¨ÉèÏîÄ¿£¬ÁýÕÖÌìÏÂ31¸öÊ¡£¨×ÔÖÎÇø¡¢Ö±Ï½ÊУ©ºÍн®Éú²ú½¨Éè±øÍÅ300Óà¼ÒÈý¼¶Ò½Ôº£¬º­¸ÇÁ˳ýÔ¤·À±£½¡ÕïÁÆ¿ÆÄ¿ÍâµÄËùÓÐÒ»¼¶ÕïÁÆ¿ÆÄ¿£¬ÒÔ¶þ¼¶ÕïÁÆ¿ÆÄ¿ÎªÖ÷£¬²¿·Öרҵϸ»¯µ½Èý¼¶ÕïÁÆ¿ÆÄ¿¡£Í¨¹ýÒ»Á¬µÄÖ§³ÖºÍ½¨É裬ÎÒ¹úÁÙ´²×¨¿ÆÄÜÁ¦»ñµÃ¿ìËÙÌáÉý¡£Ò»ÊÇÓÅÖÊ×ÊÔ´×ÜÁ¿¿ìËÙÔöÌí£¬×ÊÔ´ÉèÖýṹԽ·¢Æ½ºâ¡£Ò½ÁÆÐ§ÀÍ×ÜÁ¿ºÍЧÀÍЧÂÊÏÔ×ÅÌáÉý£¬Âé×í¡¢ÖØÖ¢Ò½Ñ§¡¢¶ù¿ÆµÈ±¡Èõרҵ»ñµÃÔöÇ¿¡£¶þÊÇÇøÓòЭͬÄÜÁ¦ÆÕ±éÔöÇ¿¡£Í¨¹ýר¼ÒÅÉפ¡¢ÊÖÒÕÍÆ¹ã¡¢»áÕïµÈÐÎʽ£¬Ôö½øÓÅÖÊÒ½ÁÆ×ÊÔ´ÓÐÐòÓÐÓÃϳÁºÍÒ½ÁÆÐ§ÀÍϵͳЭµ÷Éú³¤£¬»ù´¡Ò½ÁÆ»ú¹¹ºÍÖÐÎ÷²¿µØÇøÒ½ÁÆÐ§ÀÍÄÜÁ¦ÏÔ×ÅÌáÉý¡£ÈýÊÇר¿ÆÐ§ÀÍÄÜÁ¦ÏÔ×ÅÌáÉý¡£ÒÔÒ½ÁÆÐ§ÀÍÄÜÁ¦¡¢Ò½ÁÆÖÊÁ¿Çå¾²¼°Ò½ÁÆÐ§ÀÍЧÂÊΪ½¹µãµÄר¿ÆÄÜÁ¦½¨ÉèЧ¹ûÏÔÖø£¬±¬·¢ÁËÒ»ÅúÏȽøÒ½ÁÆÊÖÒÕ¡£ËÄÊÇÒ½Ôº½¹µã¾ºÕùÁ¦ÏÔ×ÅÔöÇ¿¡£ÎÀÍâÐÐÒÕÖ°Ô±×ÜÁ¿¿ìËÙÔöÌí£¬È˲ÅÌݶӸüÇ÷ºÏÀí£¬Ò½ÁÆÐÐÒµµÄ¡°ÖйúÉùÒô¡±Ò»Ö±»ñµÃ¹ú¼ÊÙÉÐеÄÈϿɡ£


£¨¶þ£©ÃæÁÙµÄÌôÕ½¡£

ÏÖÔÚ£¬ÎÒ¹úÁÙ´²×¨¿ÆÄÜÁ¦Éú³¤²»Æ½ºâ¡¢²»³ä·ÖµÄì¶ÜÒÀȻͻ³ö£¬Óë¡°Ê®ËÄÎ塱ʱÆÚ¹«Á¢Ò½Ôº¸ßÖÊÁ¿Éú³¤µÄÒªÇó²»Ë³Ó¦¡£Ò»·½Ã棬ר¿Æ×ÊÔ´ÂþÑܲ»Æ½ºâ¡£´ÓµØÇøÉÏ¿´£¬ÓÅÖÊר¿ÆÒ½ÁÆ×ÊÔ´Ö÷Òª¼¯ÖÐÔÚ¾­¼ÃÅʡ·ÝºÍÊ¡»á¶¼»á£¬ÖÐÎ÷²¿µØÇøºÍ·ÇÊ¡»á¶¼»áר¿ÆÐ§ÀÍÄÜÁ¦Éú³¤È±·¦¡£´Óר¿Æ²ãÃæ¿´£¬²¿·Öר¿Æ»ù´¡±¡Èõ¡¢Éú³¤»ºÂý£¬ÕûÌåÒ½ÁÆÖÊÁ¿¡¢ÊÖÒÕˮƽ²»¸ß£¬²»¿ÉÖª×ãÈËÃñȺÖÚ¿µ½¡ÐèÒª£¬ÌØÊâÊÇ¿µ¸´¡¢²¡Àí¡¢¾«Éñ¡¢¶ù¿ÆµÈרҵ¡£ÁíÒ»·½Ã棬ҽѧǰÑظú½ø²»·ó£¬ÔÚÒªº¦ÊÖÒÕÁìÓòʵÏÖÍ»ÆÆµÄÄÜÁ¦È±·¦£¬½øÈë²»µ½¹ú¼ÊµÚÒ»ÌݶÓ£¬ÌØÊâÊǽâ¾öз¢ÖØ´óÎÀÉú¿µ½¡ÎÊÌâµÄÄÜÁ¦È±·¦£¬¼¯ÖÐÌåÏÖÔÚÉñ¾­ÏµÍ³¼²²¡¡¢¶ñÐÔÖ×Áö¡¢ÐÄѪ¹Üϵͳ¼²²¡¡¢Ñ¬È¾²¡µÈÏà¹Ø×¨Òµ¡£


¶þ¡¢×ÜÌåÒªÇó


£¨Ò»£©Ö¸µ¼Í·ÄÔ¡£

ÒÔϰ½üƽÐÂʱ´úÖйúÌØÉ«Éç»áÖ÷ÒåÍ·ÄÔΪָµ¼£¬ÖÜÈ«¹á³¹µ³µÄÊ®¾Å´óºÍÊ®¾Å½ì¶þÖС¢ÈýÖС¢ËÄÖС¢ÎåÖÐÈ«»á¾«Éñ£¬ÒÔÖÜÈ«ÍÆ½ø¿µ½¡Öйú½¨ÉèΪÒýÁ죬ÒÔÌá¸ßÎÀÉú¿µ½¡¹©Ó¦ÖÊÁ¿ºÍЧÀÍˮƽΪ½¹µã£¬ÒÔÁÙ´²×¨¿ÆÄÜÁ¦½¨ÉèΪץÊÖ£¬Ôö½ø¹«Á¢Ò½Ôº¸ßÖÊÁ¿Éú³¤£¬Ò»Ö±À©³äÓÅÖÊÒ½ÁÆ×ÊÔ´×ÜÁ¿£¬ÓÅ»¯Ò½ÁÆ×ÊÔ´½á¹¹£¬¹¹½¨ÓÅÖʸßЧµÄÒ½ÁÆÎÀÉúЧÀÍϵͳ£¬Ò»Ö±ÌáÉýÒ½ÁÆÐ§ÀÍÄÜÁ¦Óëˮƽ£¬ÎªÈËÃñȺÖڵĿµ½¡Ìṩ¼áʵ°ü¹Ü¡£


£¨¶þ£©»ùÀ´Ô´Ôò¡£

פ×㿵½¡ÖйúÕ½ÂÔ£¬Æ¾Ö¤¡°ÍýÏëÒýÁì¡¢·Ö²ã½¨Éè¡¢ÏîĿ֧³Ö¡¢ÖÜÈ«ÍÆ¶¯¡±µÄ˼Ð÷£¬¾Û½¹Ó°ÏìÈËÃñ¿µ½¡µÄÖØ´ó¼²²¡ºÍÖ÷ÒªÎÊÌ⣬Á¬ÏµÌá·À»¯½âз¢Ñ¬È¾²¡µÈÖØÖÁ¹«¹²ÎÀÉúÊÂÎñΣº¦µÄÐèÒª£¬ÒÔÇøÓòÉú³ÝÂþÑÜ¡¢¼²²¡Æ×Ϊ»ù´¡£¬Æ¾Ö¤ÇøÓò¾­¼Ã¡¢½»Í¨µÈÇéÐΣ¬Í³³ï˼Á¿²î±ð²ã¼¶¡¢²î±ðµØÇøÒ½ÁÆ»ú¹¹ºÍ²î±ðרҵµÄÉú³¤£¬ÔÚÍ»³öÓÅÊÆµÄͬʱÔöÇ¿ÆÕ»Ý½¨É裬³ä·ÖÑéÕ¹¹ú¼ÒÁÙ´²Öصãר¿Æ½¨ÉèÏîÄ¿µÄÖ÷¸É×÷ÓúÍÒýÁì×÷Óã¬ÊµÏÖÇøÓòÄÚºÍר¿ÆÁìÓòÄÚµÄÒ½ÁÆ×ÊÔ´ÓÅ»¯ÉèÖã¬Öصã½â¾öÎÒ¹úÒ½ÁÆÐ§ÀÍÁìÓò²»Æ½ºâ¡¢²»³ä·ÖµÄÎÊÌâ¡£

Ò»ÊÇÒÔÈËÃñ¿µ½¡ÎªÖÐÐÄ¡£ÁÙ´²×¨¿ÆÄÜÁ¦½¨ÉèÒªÀÎÀÎÎ§ÈÆµ³ÖÐÑë¾öÒé°²ÅÅ£¬½«°ü¹ÜÈËÃñ¿µ½¡·ÅÔÚÓÅÏÈÉú³¤µÄÕ½ÂÔְ룬ÒÔʵÏÖ¿µ½¡ÖйúÕ½ÂÔΪָÒý£¬¾Û½¹Ó°ÏìÈËÃñ¿µ½¡µÄÖØ´ó¼²²¡ºÍÖ÷ÒªÎÊÌ⣬ÒÔÈËÃñ¿µ½¡ÎªÖÐÐÄ£¬Æ¾Ö¤ÐÂʱÆÚÎÀÉúÓ뿵½¡ÊÂÇéÄ¿µÄ¹æ·¶ÓÐÐò¿ªÕ¹¡£

¶þÊÇÒÔ¿ÆÑ§ÍýÏëΪÒýÁì¡£¸÷¼¶ÎÀÉú¿µ½¡ÐÐÕþ²¿·ÖҪƾ֤ÈËÃñȺÖÚ¿´²¡¾ÍÒ½ÇéÐΣ¬ÒÔÇøÓòÉú³ÝÂþÑÜ¡¢¼²²¡Æ×Ϊ»ù´¡£¬Æ¾Ö¤ÇøÓò¾­¼Ã¡¢½»Í¨µÈÇéÐΣ¬Í³³ï˼Á¿²î±ð²ã¼¶¡¢²î±ðµØÇøÒ½ÁÆ»ú¹¹ºÍ²î±ðרҵµÄÉú³¤£¬¿ÆÑ§Öƶ©±¾¼¶ÁÙ´²×¨¿ÆÄÜÁ¦½¨ÉèÍýÏ룬Öð²½½¨ÉèÐγÉ×ÊԴƽºâ¡¢·Ö¹¤Ð­×÷¡¢×ÝÏòÒâ»á¡¢ºáÏòÁªÍ¨µÄÍø¸ñ»¯ÁÙ´²×¨¿ÆÐ§ÀÍϵͳ¡£

ÈýÊÇÒÔË¢ÐÂÁ¢ÒìΪ¶¯Á¦¡£¼á³ÖÎÈÖÐÇó½ø£¬ÒÔÌá¸ßÒ½ÁÆÊÖÒÕЧÀÍÄÜÁ¦ÎªÊÂÇéÖØµã£¬´æÁ¿Ë¢ÐºÍÔöÁ¿Ë¢ÐÂÏàÁ¬Ïµ£¬´ÓÒ½ÁÆÊÖÒÕ¡¢ÕïÁÆÄ£Ê½¡¢ÖÎÀíÒªÁìµÈ²î±ð½Ç¶ÈÔöǿˢÐÂÁ¢ÒìÑо¿£¬ÕùÈ¡ÔÚÓ°ÏìÈËÃñ¿µ½¡µÄÖØ´ó¼²²¡ºÍÒªº¦ÊÖÒÕÁìÓòʵÏÖÍ»ÆÆ£¬ÐγɿÉÍÆ¹ã¡¢¿É¸´ÖƵÄÏȽøÊÖÒÕ»òÂÄÀú¡£

ËÄÊÇÒÔÖÊÁ¿Ç徲Ϊ½¹µã¡£Ò½ÁÆÖÊÁ¿Çå¾²Ö±½Ó¹ØÏµÈËÃñȺÖÚ¿´²¡¾ÍÒ½Ç××ÔÌåÑ飬ӰÏìÈËÃñȺÖÚ»ñµÃ¸Ð£¬Ê¼ÖÕÊÇÒ½ÁÆÎÀÉúЧÀÍϵͳ½¨ÉèÉú³¤µÄ½¹µã£¬Ò²ÊÇÒ½ÁÆ»ú¹¹ºÍÁÙ´²×¨¿ÆÒ»Á¬¿µ½¡Éú³¤µÄ»ù´¡¡£Òª½«Ò½ÁÆÖÊÁ¿Çå¾²×÷Ϊ½¹µãÊÂÇéÈÚÈëÁÙ´²×¨¿ÆÄÜÁ¦½¨ÉèµÄÿһ¸ö»·½Ú£¬Í¨¹ýÔöÇ¿ÖÎÀí¡¢Ë¢ÐÂÁ¢ÒìµÈ·½·¨Ò»Ö±ÌáÉýÁÙ´²×¨¿ÆµÄÒ½ÁÆÖÊÁ¿Ç徲ˮƽ¡£


£¨Èý£©ÍýÏëÄ¿µÄ¡£

ƾ֤ÎÒ¹úסÃñ¼²²¡Æ×¡¢ÈËÃñȺÖÚ¿´²¡¾ÍÒ½ºÍ»¼ÕßÒìµØ¾ÍÒ½ÇéÐΡ¢Öص㲡ÖÖºÍÖØµãÊÖÊõÖÊÁ¿Çå¾²ÇéÐΣ¬Í³³ï˼Á¿ÎÒ¹úר¿Æ½¨Éè»ù´¡ºÍÎÀÉú¿µ½¡ÊÂÇéÉú³¤Ç÷ÊÆ£¬ÊµÑé¡°¹ú¼Ò¼¶ÁÙ´²Öصãר¿ÆÍùǰ´ø¡¢Ê¡¼¶ÁÙ´²Öصãר¿ÆÆ½ºâ½¨¡¢Ïؼ¶ÁÙ´²Öصãר¿ÆÓÐÐò¸ú¡±µÄÁÙ´²×¨¿ÆÄÜÁ¦½¨ÉèÐÂģʽ£¬ÊµÏÖÇøÓò¼äƽºâÉú³¤¡¢ÇøÓòÄÚ·øÉä·¢¶¯¡£¡°Ê®ËÄÎ塱ʱ´ú£¬ÓÉÖÐÑë²ÆÎñ·¢¶¯µØ·½Í¶È룬´Ó¹ú¼Ò¡¢Ê¡¡¢ÊУ¨ÏØ£©²î±ð²ãÃæ·Ö¼¶·ÖÀ࿪չÁÙ´²Öصãר¿Æ½¨É裬ÔÚ¶¨ÏòÖ§³Ö¹ú¼ÒҽѧÖÐÐĺÍίÊôί¹ÜÒ½Ôº¾ÙÐÐÒªº¦ÊÖÒÕÁ¢ÒìµÄͬʱ£¬ÊµÑéÁÙ´²Öصãר¿Æ¡°°ÙÍòÍò¹¤³Ì¡±£¬Ôö½øÁÙ´²×¨¿ÆÆ½ºâ¡¢Ò»Á¬Éú³¤¡£

undefined 

Èý¡¢ÊÂÇéʹÃü


£¨Ò»£©¹ú¼Ò²ãÃæ¡£

Ò»ÊÇÔöÇ¿½¹µãר¿ÆÄÜÁ¦½¨É衣ƾ֤ÎÒ¹úסÃñ¼²²¡Æ×£¬Ñ¡ÔñÖÂËÀÖ²ÐÂʽϸߡ¢ÑÏÖØÓ°ÏìÈËÃñ¿µ½¡µÄ¶ñÐÔÖ×Áö¡¢ÐÄÄÔѪ¹Ü¼²²¡µÈÖØ´ó¼²²¡Ïà¹Ø×¨¿Æ¾ÙÐÐÆÕ»ÝÐÔ½¨É裬°ü¹ÜÏà¹ØÏîÄ¿Ììϸ÷ʡȫÁýÕÖ£¬½øÒ»²½À©³äÓÅÖÊÒ½ÁÆ×ÊÔ´£¬Öª×ãÈËÃñȺÖÚ¿´²¡¾ÍÒ½ÐèÇó¡£

undefined 

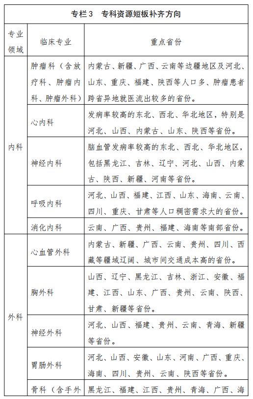
¶þÊDz¹Æëר¿Æ×ÊÔ´¶Ì°å¡£Æ¾Ö¤½ü10ÄêÀ´ÁÙ´²Öصãר¿Æ½¨Éè»ù´¡£¬Á¬Ïµ½ü5ÄêÀ´»¼Õß¿çÊ¡ÒìµØ¾ÍÒ½ºÍ¾­¼ÃÉç»áÉú³¤µÄÇøÓòÌØµã£¬Õë¶Ô²î±ðµØÇøÈºÖÚ¾ÍÒ½ÐèÇó½Ï¸ßµÄ²¿·ÖרҵÔöÇ¿½¨Éè£¬ÌØÊâÊÇÉú³Ý½Ï¶àÇÒ¼ÈÍù»ñµÃ¹ú¼ÒÁÙ´²Öصãר¿ÆÏîÄ¿½ÏÉÙµÄÊ¡·Ý¡£ÖصãÖ§³Ö¸÷Ê¡Õë¶ÔÐÔÔöÇ¿ÐÄѪ¹ÜÍâ¿Æ¡¢²ú¿Æ¡¢¹Ç¿Æ£¨º¬ÊÖÍâ¿Æ¡¢¼¹ÖùÍâ¿Æ£©¡¢Âé×í¡¢¶ù¿Æ¡¢¾«Éñ¿Æ¼°²¡Àí¿Æ¡¢Ä¥Á·¿Æ¡¢Ò½Ñ§Ó°Ïñ¿ÆµÈƽ̨ר¿Æ½¨Éè¡£

undefined 

undefined 

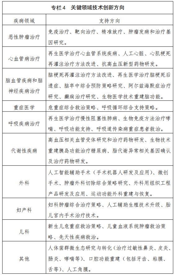
ÈýÊÇÍÆ¶¯Òªº¦ÁìÓòÊÖÒÕÁ¢Òì¡£Á¬Ïµ¹ú¼ÊÉú³¤Ç°ÑØ£¬Æ¾Ö¤ÎÒ¹úδÀ´¼²²¡ÕïÁÆÁìÓòµÄÐèÇóºÍÉú³¤Ç÷ÊÆ£¬Ö§³ÖÏà¹Ø×¨¿ÆÔÚÓ°ÏìÈËÃñ¿µ½¡µÄÖØ´ó¼²²¡ºÍÔÙÉúҽѧ¡¢¾«×¼Ò½ÁÆ¡¢ÄÔ¿ÆÑ§¡¢È˹¤ÖÇÄÜ¡¢ÉúÎïҽѧµÈÒªº¦ÊÖÒÕÁìÓò¾ÙÐÐÁ¢Ò죬ͨ¹ýÓë´óѧ¡¢Ñо¿µ¥Î»ÏàÖúµÈÐÎʽÔöÇ¿¸´ºÏÐÍÁ¢ÒìÍŶӽ¨É裬ÕùÈ¡½â¾öÒ»Åú¡°¿¨²±×Ó¡±ÊÖÒÕ£¬ÐγÉÒ»Åú¹ú¼ÊÁìÏȵÄÔ­´´ÐÔÊÖÒÕ£¬Íƶ¯Ïà¹Ø×¨¿ÆÄÜÁ¦½øÈë¹ú¼ÊǰÏß¡£

undefined 

£¨¶þ£©Ê¡¼¶²ãÃæ¡£

²ÎÕÕ¹ú¼ÒÍýÏëµÄÏîÄ¿½¨ÉèÆ«Ïò£¬ÒÔÑÏÖØÎ£º¦ÈºÖÚ¿µ½¡µÄÖØ´ó¼²²¡ÎªÖ÷Ïߣ¬ÒÔÌá¸ßÒ½ÁÆÊÖÒÕЧÀÍÄÜÁ¦ÎªÖص㣬´Óר¿Æ¹æÄ£¡¢Ò½ÁÆÊÖÒÕ¡¢ÕïÁÆÄ£Ê½¡¢ÖÎÀíÒªÁìµÈ²î±ð½Ç¶ÈÔöÇ¿ÆÕ»Ý½¨É裬ÖÜÈ«ÌáÉý¶ñÐÔÖ×Áö¡¢ÐÄÄÔѪ¹Ü¼²²¡¡¢ºôÎüϵͳ¼²²¡¡¢´úлÐÔ¼²²¡¡¢¶ù¿Æ¡¢Âé×í¡¢¾«Éñ¼²²¡µÈÈËÃñȺÖÚ¾ÍÒ½ÐèÇó½Ï´óµÄ½¹µãר¿ÆÄÜÁ¦¡£Æ¾Ö¤¸÷µØ¼²²¡Æ×ºÍÁÙ´²×¨¿ÆÄÜÁ¦»ùÏßÇéÐΣ¬¶«±±¡¢Î÷±±¡¢»ª±±µÈµØÇøÖصãÔöÇ¿ÐÄÄÔѪ¹Ü¼²²¡Ïà¹Ø×¨¿ÆÄÜÁ¦½¨É裬Î÷ÄϵØÇøºÍ¶«ÄϵØÇøÖصãÔöÇ¿Ïû»¯ÏµÍ³¼²²¡¡¢Íâ¿Æ´´ÉËÐÔ¼²²¡µÈÏà¹Ø×¨¿ÆÄÜÁ¦½¨Éè¡£Ô­ÔòÉÏ£¬¸÷ʡÿÄêÆ¾Ö¤100-150ÍòÉú³ÝÆ¥Åä1¸öÊ¡¼¶×¨¿Æ½¨ÉèÏîÄ¿¡£


£¨Èý£©ÔÚµØÊкÍÏØÓò²ãÃæ¡£

ÒÔÊÐÊôÒ½ÔººÍÏØ¼¶Ò½ÔºÎª»ù´¡£¬Î§ÈÆÖ×Áö¿Æ¡¢ÐÄÄÚ¿Æ¡¢ÐØÍâ¿Æ¡¢ÆÕÍâ¿Æ¡¢ºôÎü¿Æ¡¢²ú¿Æ¡¢Âé×í¡¢ÖØÖ¢¡¢¹ÇÍâ¿Æ¡¢¶ù¿Æ¡¢²¡Àí¡¢Ä¥Á·¡¢Ò½Ñ§Ó°Ïñ¡¢Ñ¬È¾ÐÔ¼²²¡µÈ»ù´¡×¨¿ÆÔöÇ¿½¨É裬ͨ¹ýÔöÇ¿È˲Å×÷ÓýºÍ»ù´¡Í¶È룬ÍƹãÄÚ¾µ½éÈëµÈ΢´´ÊÖÊõºÍMDT¡¢ÖÐÎ÷Ò½Á¬ÏµµÈÐÂÕïÁÆÄ£Ê½£¬ÔöÇ¿ÖÊÁ¿Çå¾²ÖÎÀíµÈ·½·¨Ò»Ö±ÌáÉýÁÙ´²×¨¿ÆÐ§ÀÍÄÜÁ¦ºÍÒ½ÁÆÖÊÁ¿Ç徲ˮƽ£¬ÐγÉÁýÕÖסÃñ³£¼û²¡¡¢¶à·¢²¡¡¢Ñ¬È¾²¡µÄר¿ÆÐ§ÀÍϵͳ£¬°ü¹ÜÈËÃñȺÖÚ»ù±¾¿´²¡¾ÍÒ½ÐèÇó¡£Ô­ÔòÉÏ£¬¸÷µØÃ¿ÄêÆ¾Ö¤70ÍòÉú³ÝÆ¥Åä1¸öÊУ¨ÏØ£©¼¶×¨¿Æ½¨ÉèÏîÄ¿£¬È±·¦70ÍòÉú³ÝµÄÏØ£¨Çø£©¡°Ê®ËÄÎ塱ʱ´úÖÁÉÙ°ü¹Ü1¸öÏîÄ¿¡£


£¨ËÄ£©»ú¹¹²ãÃæ¡£

Ò»ÊÇÌáÉýÒ½ÁÆÊÖÒÕÓ¦ÓÃÄÜÁ¦£¬ÍÆÏÂÊÖÒÕÁ¢Òìת»¯¡£Î§ÈÆÈºÖÚÒ½ÁÆÐ§ÀÍÐèÇóºÍÑÏÖØÎ£º¦ÈËÃñȺÖÚ¿µ½¡µÄÖØ´ó¡¢ÒÉÄѼ²²¡£¬Ò»Ö±ÍØÕ¹ÕïÁÆÒªÁ죬ÌáÉýÒ½ÁÆÊÖÒÕÄÜÁ¦ºÍÕïÁÆÐ§¹û£¬ÐγÉÊÖÒÕÓÅÊÆ¡£ÔÚ°ü¹Ü»¼ÕßÇå¾²µÄ»ù´¡ÉÏ£¬ÃãÀø¿ªÕ¹¾ß±¸×¨¿ÆÌØÉ«ºÍ½¹µã¾ºÕùÁ¦µÄÇ°ÑØÊÖÒÕÏîÄ¿£¬¶¦Á¦´ó¾Ù°ïÖú°üÀ¨¹Å°åÄÚ¾µÖÎÁÆ¡¢¹¬¸¹Ç»¾µÖÎÁÆ¡¢½éÈëÖÎÁÆ¡¢´©´ÌÖÎÁÆ¡¢¾Ö²¿Î¢´´ÖÎÁƺ͸ÄÁ¼Íâ¿ÆÊÖÊõ·½·¨ÔÚÄÚµÄ΢´´ÊÖÒÕÉú³¤£¬Öð²½ÊµÏÖÄÚ¾µºÍ½éÈëÕïÁÆÊÖÒÕÏØÓòÈ«ÁýÕÖ¡£Í¬Ê±£¬¼á³ÖÊÖÒÕÁ¢ÒìµÄÉú³¤Ë¼Ð÷£¬ÔöÇ¿ÁÙ´²ÕïÁÆÊÖÒÕÁ¢Òì¡¢Ó¦ÓÃÑо¿ºÍЧ¹ûת»¯£¬ÌØÊâÊÇÔÙÉúҽѧ¡¢¾«×¼Ò½ÁÆ¡¢ÉúÎïҽѧÐÂÊÖÒÕµÈÇ°ÑØÈÈÃÅÁìÓòµÄÑо¿£¬ÕùÈ¡ÔÚÒªº¦ÁìÓòʵÏÖÖØ´óÍ»ÆÆ¡£¶þÊÇÓÅ»¯Ò½ÁÆÐ§ÀÍģʽ¡  £Æð¾¢ÎüÄÉÏȽøµÄÕïÁÆÀíÄÕë¶ÔÖ×Áö¡¢ÐÄÄÔѪ¹Ü¼²²¡µÈÖØ´ó¼²²¡½¨Éèר²¡ÁªºÏÕïÖεÄÓÐÓÃģʽ£¬Ñо¿ÍƹãMDT¡¢¿ìËÙ¿µ¸´¡¢ÖÐÎ÷Ò½Á¬ÏµµÈÐÂÕïÁÆÄ£Ê½£¬È«Á¦Íƶ¯×¨¿ÆÒ½ÁÆÐ§ÀÍÄÜÁ¦µÄ¸ßÖÊÁ¿Éú³¤£¬°ü¹ÜÈËÃñȺÖڵĿµ½¡È¨Òæ¡  £Æð¾¢Íƶ¯ÖÇ»ÛÒ½ÁÆÏµÍ³½¨É裬ÔöÇ¿È˹¤ÖÇÄÜ¡¢´«¸ÐÊÖÒÕÔÚÒ½ÁÆÐÐÒµµÄ̽Ë÷ʵ¼ù£¬Íƹ㡰»¥ÁªÍø+¡±Ò½ÁÆÐ§ÀÍÐÂģʽ£¬ÕùÈ¡ÔÚÊÖÊõ»úеÈË¡¢3D´òÓ¡¡¢ÐÂҽѧÖÊÁÏÓ¦Óá¢ÅÌËã»úÖÇÄܸ¨ÖúÕïÁÆ¡¢Ô¶³ÌÒ½ÁƵȷ½ÃæÈ¡µÃÆð¾¢Ï£Íû¡£ÈýÊÇÌá¸ßÒ½ÁÆÖÊÁ¿Ç徲ˮƽ¡£½«Ò½ÁÆÖÊÁ¿Çå¾²ÖÎÀíÊÂÇéÈÚÈëר¿ÆÄÜÁ¦½¨ÉèÊÂÇ飬½ÓÄÉÒ½ÁÆÖÊÁ¿ÖÎÀí¹¤¾ß¾ÙÐпÆÑ§ÖÎÀí£¬ÔöÇ¿ÖÊ¿ØÖ¸±êÓ¦ÓúÍÒ½ÁÆÖÊÁ¿Çå¾²Êý¾ÝÍøÂç¡¢ÆÊÎö¡¢·´Ïì¡£ÒÔÒ½ÁÆÖÊÁ¿Çå¾²ÇéÐÎΪѭ֤ÒÀ¾Ý£¬¿ªÕ¹Õë¶ÔÐÔˢС£ËÄÊÇÔöǿר¿ÆÈ˲Ų½¶Ó½¨Éè¡£¼á³ÖÒý½øÓë×÷ÓýÏàÁ¬Ïµ£¬ÒÔ×÷ÓýΪÖ÷µÄÔ­Ôò£¬½¨ÉèÈ˲Å×÷Óý»úÖÆ£¬ÐγɰüÀ¨¶¥¼âÈ˲š¢ÊÖÒÕÖ÷¸É¡¢ÖмáʵÁ¦ÓëÇàÄêҽʦµÈ²î±ð²ã¼¶µÄר¿ÆÈ˲ÅÌݶÓ¡£ÔÚÓÅÊÆÑ§¿ÆÁìÓò£¬×¢ÖØÒ½Ñ§½»Ö¯ÁìÓò¡¢ÔÙÉúҽѧ¡¢ÖÐÎ÷Ò½Á¬ÏµµÈ¸´ºÏÐÍÁ¢ÒìÍŶӽ¨É裬ÔÚÆ½ºâÉú³¤»ù´¡ÉÏÓÐÖØµãµÄÉú³¤ÌØÉ«ÑÇר¿Æ  £»ÔÚ²¡Àí¡¢¶ù¿Æ¡¢¾«ÉñµÈ±¡Èõ×¨ÒµÖØµãÔöÇ¿ÁÙ´²Ó¦ÓÃÐÍÈ˲Å×÷Óý£¬´òÔì¸ßÖÊÁ¿µÄÁÙ´²Ð§ÀÍÍŶÓ¡£


ËÄ¡¢×éÖ¯ÖÎÀíÓë°ü¹Ü²½·¥


£¨Ò»£©ÔöÇ¿×éÖ¯ÖÎÀí£¬Ñ¹Êµ½¨ÉèÔðÈΡ£

¸÷¼¶ÎÀÉú¿µ½¡ÐÐÕþ²¿·ÖÒª³ä·ÖÊìϤÁÙ´²×¨¿ÆÄÜÁ¦½¨ÉèµÄÖ÷ÒªÒâÒ壬ƾ֤¡°·Ö¼¶ÈÏÕæ¡¢·Ö²ã½¨É衢ͳ³ïÍýÏ롢ͳһ°²ÅÅ¡±µÄÔ­ÔòÔöÇ¿×éÖ¯ÖÎÀí£¬Ã÷È·½¨ÉèÔðÈΡ£¹ú¼ÒÎÀÉú¿µ½¡Î¯ÈÏÕæÁÙ´²×¨¿ÆÄÜÁ¦½¨ÉèÊÂÇéµÄͳ³ïÖÎÀí£¬Öƶ©¹ú¼Ò¡°Ê®ËÄÎ塱ר¿ÆÄÜÁ¦½¨ÉèÍýÏ룬ƾ֤¸÷Ê¡ÍÆ¼ö£¬åàÑ¡¹ú¼ÒÁÙ´²×¨¿ÆÄÜÁ¦½¨ÉèÏîÄ¿£¬ÔöÇ¿ÖÐÑë²ÆÎñͶÈë£¬ÕÆÎÕÕûÌ寫ÏòºÍÊÂÇé½ø¶È£¬Ö¸µ¼Ê¡¼¶ÎÀÉú¿µ½¡ÐÐÕþ²¿·Ö¿ªÕ¹ÊÂÇ飬²¢ÊÊʱ¿ªÕ¹¶½µ¼¼ì²é¡£Ê¡¼¶ÎÀÉú¿µ½¡ÐÐÕþ²¿·ÖÈÏÕæÍ³³ïÏ½ÇøÄÚÁÙ´²×¨¿ÆÄÜÁ¦½¨ÉèÊÂÇ飬ƾ֤¹ú¼ÒÍýÏëºÍÏ½ÇøÏÖÕæÏàÐÎÖÆ¶©±¾Ï½Çø¡°Ê®ËÄÎ塱ר¿ÆÄÜÁ¦½¨ÉèÍýÏ룬Ôöǿʡ¼¶²ÆÎñͶÈ룬ָµ¼Ï¼¶ÎÀÉú¿µ½¡ÐÐÕþ²¿·ÖºÍÏ½ÇøÄÚÒ½ÁÆ»ú¹¹¿ªÕ¹ÏìÓ¦½¨ÉèÊÂÇ飬Ïò¹ú¼ÒÎÀÉú¿µ½¡Î¯ÍƼö¹ú¼ÒÁÙ´²Öصãר¿Æ½¨ÉèÏîÄ¿ºòÑ¡µ¥Î»ºÍר¿Æ£¬¶Ô±¾Ê¡µÄ½¨ÉèÏîÄ¿¾ÙÐÐÖ¸µ¼ºÍÆÀ¹À¡£µØÊкÍÏØ¼¶ÎÀÉú¿µ½¡ÐÐÕþ²¿·ÖÈÏÕæ¸÷ʡר¿ÆÄÜÁ¦½¨ÉèÍýÏëµÄÏêϸÂäʵ£¬Æð¾¢ÕùÈ¡ÔöÇ¿±¾¼¶²ÆÎñͶÈ룬ָµ¼Ò½ÁÆ»ú¹¹¿ªÕ¹½¨ÉèÊÂÇ飬ʵʱÏòÉϼ¶ÎÀÉú¿µ½¡ÐÐÕþ²¿·Ö±¨¸æÊÂÇéÏ£Íû¡£

¸÷¼¶ÖÖÖÖÒ½ÁÆ»ú¹¹Òª³ä·ÖÑéÕ¹Ö÷¹ÛÄܶ¯ÐÔ£¬Æ¾Ö¤×ÔÉí¹¦Ð§¶¨Î»ºÍÏÖÕæÏàÐΣ¬Á¬ÏµÇøÓòÒ½ÁÆÐèÇó£¬È·¶¨±¾»ú¹¹ÁÙ´²×¨¿ÆÄÜÁ¦½¨ÉèÆ«Ïò£¬Öƶ©±¾»ú¹¹ÁÙ´²×¨¿ÆÄÜÁ¦½¨ÉèÍýÏ룬ÔöÇ¿È˲Ų½¶Ó½¨É裬ÌáÉýÒ½ÁÆÊÖÒÕÄÜÁ¦ºÍÒ½ÁÆÖÊÁ¿Ë®Æ½£¬ÅàÓý±¾»ú¹¹µÄÓÅÊÆ×¨¿Æ£¬ÔúÊµÍÆ½ø¡°Ê®ËÄÎ塱ר¿ÆÄÜÁ¦½¨ÉèÍýÏëʵÑé¡£


£¨¶þ£©Ã÷È·ÏîÄ¿åàÑ¡»úÖÆ£¬¼Ó´ó°ü¹ÜÁ¦¶È¡£

¸÷Ê¡·Ý¹ú¼ÒÏîĿΪÆÀÓÅ»úÖÆ±¬·¢¡£¸÷Ê¡Á¬Ïµ¹ú¼ÒÍýÏ룬ƾ֤±¾Ê¡ÁÙ´²×¨¿ÆÄÜÁ¦½¨ÉèЧ¹ûºÍ½¨ÉèÐèÒª¾ÙÐÐÆðÔ´åàÑ¡£¬Æ¾Ö¤¼òÆÓ¡¢¿Í¹Û¡¢¹«ÕýµÄÔ­Ôò£¬½ÓÄÉÊý¾ÝÆÊÎöºÍÉùÓþÆÀ¼ÛÏàÁ¬ÏµµÄ·½·¨£¬Ê¹ÓÃÒ½ÔºÖÊÁ¿¼à²âϵͳ£¨HQMS£©¡¢µ¥²¡ÖÖÖÊÁ¿¼à²âƽ̨µÈÐÅϢϵͳÊÕÂÞÊý¾ÝÐÅÏ¢£¬ÒÔÒ½ÔºÆÀÉóºÍ¼¨Ð§ÉóºËÊÂÇéÇéÐÎΪ»ù´¡£¬Ê¹ÓÃÏîÄ¿åàѡָ±êϵͳ£¨¼û¸½¼þ£©£¬¿Í¹ÛÁ¿»¯ÆÀ¹À£¬µÈ¶îÍÆ¼öÏîÄ¿µ¥Î»¡£ÎÒί¶Ô¸÷Ê¡ÍÆ¼öÏîÄ¿¾ÙÐи´ºËºóÈ·¶¨Îª¹ú¼ÒÏîÄ¿½¨É赥λ¡£¹ú¼ÒҽѧÖÐÐĺÍίÊôί¹ÜÒ½Ôº¶¨ÏòÖ§³ÖÏîÄ¿ÓÉÎÒίƾ֤Ïà¹ØÒ½ÔºÉ걨ÇéÐÎÈ·¶¨¡£±ðµÄ£¬ÇøÓòÒ½ÁÆÖÐÐÄËùÔÚҽԺÿÄê¿ÉÒÔ×ÔÖ÷È·¶¨1-2¸öÏîÄ¿ÄÉÈë¹ú¼ÒÏîÄ¿¿â£¬ÓÉÒ½Ôº×ÔÐÐͳ³ï¾­·Ñ½¨Éè¡£

¸÷Ê¡·Ý¹ú¼ÒÏîÄ¿ÊýĿƾ֤¸÷Ê¡ÁÙ´²×¨¿Æ½¨Éè»ù´¡¡¢¼ÈÍù¹ú¼ÒÁÙ´²Öصãר¿ÆÖ§³ÖÇéÐΡ¢¾­¼ÃÉç»áÉú³¤Ë®Æ½¡¢Éú³ÝÊýÄ¿¡¢¼²²¡Æ×¡¢µØÇøÌصãµÈ·½Ãæ¾ÙÐÐͳ³ï˼Á¿£¬Êʵ±ÏòÉú³Ý÷缯¡¢»ù´¡±¡ÈõµÄÊ¡·ÝÇãб£¬²¢Õչ˵ط½²¡ÕïÁÆÐèÇó¡£Îª×èÖ¹×ÊÔ´Ì«¹ý¼¯ÖУ¬Ô­ÔòÉϹú¼ÒҽѧÖÐÐĺÍίÊôί¹ÜÒ½Ôº²»ÔÙ×÷Ϊ¸÷Ê¡·Ý¹ú¼ÒÏîÄ¿½¨É赥룬²¢ÇÒÏà¹ØÏîĿӦµ±ÊʶÈÏò·ÇÊ¡»á¶¼»áÇãб£¬Ê¡»á¶¼»áÏîĿռ±È²»Áè¼Ý60%¡£

¸÷Ê¡·ÝͶÈëµÄ½¨ÉèÏîÄ¿Óɸ÷Ê¡²ÎÕÕÉÏÊö»úÖÆÈ·¶¨£¬Í¶Èë¾­·ÑÓɵط½ÎÀÉú¿µ½¡ÐÐÕþ²¿·ÖЭµ÷µØ·½²ÆÎñ¾ÙÐÐͳ³ï¡£


£¨Èý£©ÓÅ»¯ÏîÄ¿ÖÎÀí»úÖÆ£¬°ü¹Ü½¨ÉèЧ¹û¡£

Ò»ÊÇÔöÇ¿ÏîÄ¿ÍýÏ룬×öºÃ¶¥²ãÉè¼Æ¡£¸÷¼¶ÎÀÉú¿µ½¡ÐÐÕþ²¿·ÖÒª½«ÁÙ´²×¨¿ÆÄÜÁ¦½¨ÉèÊÂÇéÄÉÈëÎÀÉú¿µ½¡ÊÂÒµÉú³¤×ÜÌåÍýÏ룬ƾ֤¹¦Ð§¶¨Î»¿ÆÑ§½á¹¹£¬×öºÃ¶¥²ãÉè¼Æ£¬ÌåÀýÇÐʵ¿ÉÐеÄʵÑ鼯»®£¬Ã÷È·¸÷²¿·ÖÖ°Ôð¡¢Ä¿µÄʹÃüºÍʱ¼ä½ø¶È¡£¶þÊÇÔöǿͶÈë°ü¹Ü£¬×öºÃÊÂÇéÖ¸µ¼¡£ÎÀÉú¿µ½¡ÐÐÕþ²¿·ÖÒªÆð¾¢Ð­µ÷²ÆÎñµÈÏà¹Ø²¿·ÖÔöǿͶÈ룬½¨ÉèÊÂÇéЭµ÷»úÖÆ£¬Æ¾Ö¤ÏîÄ¿ÕûÌåÍýÏëÉ趨רÏî¾­·Ñ¾ÙÐаü¹Ü£¬Æð¾¢´î½¨º£ÄÚÍâÇ°ÑØ½»Á÷ƽ̨£¬Ö¸µ¼Ò½ÁÆ»ú¹¹¶ÔÏîÄ¿¹æ·¶ÖÎÀí£¬Ò»Ö±ÔöÇ¿È˲Ų½¶Ó½¨É裬Òý½ø¡¢ÎüÊÕ¡¢ÍƹãÏȽøÏàÒ˵ÄÒ½ÁÆÊÖÒÕ£¬·ÖÏí½¨ÉèЧ¹ûÓëÂÄÀú£¬µ÷¶¯Ò½ÁÆ»ú¹¹Æð¾¢ÐÔ¡£ÈýÊÇÔöÇ¿Àú³ÌÖÎÀí£¬Ñ¹Êµ½¨ÉèÔðÈΡ£ÏîÄ¿½¨É赥λҪ½«×¨¿ÆÄÜÁ¦½¨Éè״̬ºÍˮƽÄÉÈëÖ÷ÒªÒéÊÂÈճ̣¬ÔÚÏîÄ¿½¨ÉèÀú³ÌÖУ¬ÒªÆ¾Ö¤ÏîÄ¿½¨ÉèÄ¿µÄ£¬ÔöÇ¿¿Í¹ÛÁ¿»¯ÆÀ¹À£¬ÊµÊ±¼à²âÏà¹ØÖ¸±êµÄת±ä£¬ÕÆÎÕÏîÄ¿½¨ÉèÏ£ÍûÇéÐΣ¬ÔöÇ¿¼¨Ð§ÉóºËÆÀ¹À£¬ÂäʵÎÊÔðÖÆ¶È£¬°ü¹Ü½¨ÉèЧ¹û¡£


£¨ËÄ£©ÍêÉÆÐ§¹ûÆÀ¹À»úÖÆ£¬ÌåÏÖÄ¿µÄµ¼Ïò¡£

¹ú¼ÒÏîÄ¿£¨º¬¹ú¼ÒҽѧÖÐÐ͍ÏòÖ§³ÖÏîÄ¿¡¢Î¯Êôί¹ÜÒ½Ôº¶¨ÏòÖ§³ÖÏîÄ¿¡¢ÇøÓòÒ½ÁÆÖÐÐÄ×Ô³ïÏîÄ¿£©½¨ÉèÖÜÆÚΪ3Ä꣬ÔÚÏîÄ¿½¨ÉèÆÚÄ©£¬Ê×ÏÈÓɸ÷Ê¡¼¶ÎÀÉú¿µ½¡ÐÐÕþ²¿·Ö¾ÙÐÐÆðÔ´ÆÀ¹À£¬Ã÷È·Ïà¹ØÖ¸±êÁ¿»¯Ë¢ÐÂÇéÐκÍÏîÄ¿½¨ÉèЧ¹û£¬ÆÀ¹À¼°¸ñÏîÄ¿±¨ÎÒί¸´ºË£¬ÆÀ¹Àȱ·¦¸ñÏîÄ¿¾ÙÐÐÕû¸Ä¡£ÎÒί×齨ÆÀ¹ÀÍŶӽÓÄɿ͹ÛÊý¾ÝÔ¶³ÌÆÀ¹ÀºÍÏÖ³¡³éºËÏàÁ¬ÏµµÄ·½·¨£¬¶Ô¸÷Ê¡·ÝÆÀ¹À¼°¸ñµÄÏîÄ¿¾ÙÐи´ºËÆÀ¹À¡£¸´ºËÆÀ¹ÀÖØµãÆÀ¹ÀÒ½ÁÆÐ§ÀÍÖÊÁ¿¡¢Ò½ÁÆÐ§ÀÍÄÜÁ¦¡¢Ò½ÁÆÐ§ÀÍЧÂʵÈר¿ÆÄÜÁ¦ºÍ¼¨Ð§ÇéÐÎ  £»ÏÖ³¡³éºËµÄÏîÄ¿Êý²»µÍÓÚ¹ú¼ÒÏîÄ¿×ÜÊýµÄ5%¡£¸´ºËÆÀ¹À¼°¸ñµÄÏîÄ¿È϶¨Îª¹ú¼ÒÁÙ´²Öصãר¿Æ²¢¹ÒÅÆ£¬¸´ºËÆÀ¹Àȱ·¦¸ñµÄÏîÄ¿¾ÙÐÐÕû¸Ä¡£

¸÷Ê¡¼¶ÎÀÉú¿µ½¡ÐÐÕþ²¿·Öƾ֤¹ú¼ÒÏîÄ¿½¨ÉèÆÀ¹ÀÖ¸±êϵͳ¡¢²Î±È¹ú¼Ò½¨ÉèÏîÄ¿±ê×¼¶ÔÊ¡¼¶Í¶ÈëµÄ½¨ÉèÏîÄ¿£¨º¬ÊÐÏØ¼¶ÏîÄ¿£©¾ÙÐÐÆÀ¹À£¬½«µÖ´ï¹ú¼Ò½¨ÉèÏîÄ¿±ê×¼µÄÏòÎÒÎ¯ÍÆ¼ö£¬ÍƼöÏîÄ¿ÊýÄ¿²»Áè¼Ý±¾Ê¡ÏîÄ¿ÊýÄ¿5%£¬ÓÉÎÒί¸´ºËºóÈ϶¨Îª¹ú¼ÒÁÙ´²Öصãר¿Æ²¢¹ÒÅÆ¡£

¸½¼þ£º¹ú¼ÒÁÙ´²Öصãר¿Æ½¨ÉèÏîÄ¿åàѡָ±êϵͳ

undefined 

UG»·Çò¡¤(ÖйúÇø)¹Ù·½ÍøÕ¾ 

 

 


ÖÇ»ÛÒ½ÔºÕûÌå½â¾ö¼Æ»®°×ƤÊé»ñÈ¡
¹Ø×¢ÎÒÃÇ
¹Ø×¢UG»·Çò΢ÐŹ«ÖÚºÅ

»ñȡӪÏú¸É»õºÍ×îл×ÊѶ

4009-612-812
¡¾ÍøÕ¾µØÍ¼¡¿¡¾sitemap¡¿